ابزار Xhorse VVDI

Xhose VVDI نرم افزار برنامه نویس اصلی و سخت افزار

ابزار Xhorse VVDI

Xhose VVDI نرم افزار برنامه نویس اصلی و سخت افزار

How to fix VVDI MB ESL emulator cannot read problem

Recently some customers reported that they failed to read ESL/ELV emulator data when program ESL using VVDI MB tool.
vvdi-cannot-read-esl-data-1
You don’t need to return the emulator. Here’s the working solution provided by Xhorse engineer.

File download:
Free Download ESL.bin for VVDI MB


Connect  ESL emulator with vvdi mb and laptop
vvdi-mb-read-esl-emulator-data-1
Read ESL data
vvdi-mb-read-esl-emulator-data-2
vvdi-mb-read-esl-emulator-data-3
Fail to read data
Now Load ESL data you download above
vvdi-mb-read-esl-emulator-data-4
Read ESL data correctly
vvdi-mb-read-esl-emulator-data-5
Write ESL
vvdi-mb-read-esl-emulator-data-6
Write data success.


How to exchange VVDI Points to Xhorse Tools?

Vvdishop.com now is rolling out a point-product exchange policy.
Your vvdi bonus points can be used to exchange free Xhorse Mini Key tool, tokens, VVDI MB adapters, VVDI Pro adapters, VVDI Super Chip, VVDI BE Key Pro, emulator etc.

Here’s the solution for you, to help gift your bonus points in Xhorse App and get Xhorse remotes/adapters/tokens for free.

And you will have possibility to get Xhorse tools below
As you can see, as long as your bonus points is over 1000 and less than 5000, you can get free devices, even incl. VVDI Mini Key tool (worth 150usd).

Bonus Points
GiftsQTYDelivery
1000 VVDI Super Chip10Free
 Xhorse Remote Tester1Free
 Mercedes BE Key PCB + key shell1Free

VVDI MB Tool Token


1Free
 M35080/D80 Adapter1Free
 XDPG14CH MC68HC05X32(QFP64) Adapter1Free
 MC68HC05BX(PLCC52) Adapter1Free
 Land Rover KVM Adapter1Free
 BMW EWS3 Adapter1Free
1500 PCF79XX Adapter1Free

TB28F Adapter



1Free
 TMS370 (PLCC28\PLCC44\PLCC68) Adapter1Free
 XDPG13CH AM29FxxxB (SOP44) Adapters1 full set (incl. 4 adapters)Free
 EWS4 Adapter1Free
1700 ESL/ELV Emulator for Mercedes 204 207 2121Free
2500 35160DW Chip5Free
 XHORSE XKB501EN Volkswagen B5 Remote1Free
3000 Xhorse ID48 Chip Copy Data Collector1Free
 Mercedes NEC ELV Adaptor1Free
 Bosch ECU Cable1You shoulld pay for delivery yourself.
 XHORSE XKA600EN VVDI X003 Audi A6L Q7 Style Universal Remote Key10Free
3200 Mercedes NEC Key Adaptor1Free
4500 VVDI Mini Key Tool1Free

xhorse-points-exchange-token

Time: 
No limit
Delivery: Free delivery for almost all gifts, expect Bosch ECU cable (you should pay for shipment yourself)

IMPORTANT: You need download Xhorse App and have your own account.

Then, how to transfer the bonus points to us in Xhorse APP?
Note: Here I combine Mini Key Tool in the Xhorse APP. You can also combine VVDI MB Tool.

Step1: combine the device
Connect Mini Key Tool to your phone via Bluetooth
Go to [Device&History]
transfer-xhorse-points-1
Go to [Combine device]
transfer-xhorse-points-2
Step 2: give bonus points to others
Open Xhorse App
Tap [Bonus points]
transfer-xhorse-points-3
This is the interface of bonus points; you can see how many you have (here: 0)
Tap [Gift bonus points to others]
transfer-xhorse-points-4
Enter your friend’s cellphone number (must be real-name verified).
Enter the quantity of points will give in exchange for gifts
Confirm the info and then tap [Gift to others]
transfer-xhorse-points-5
Your bonus points will go to your friend’s account.

Here, pls gifts points to the account: 13670251418
Then, the receiver will get your bonus points

Step 3: inform us and choose your gift

There are two ways to get your gift
– offline
Pls contact us
Email:sales@VVDIShop.com
Skype: VVDIfactory.com
Whatsapp: +86 13559259147

Then tell us which tool you’d like to exchange your points for
Then your request will be dealt with

– online
You can go to our Xhorse site and will see points are displayed for some product pages
points-exchange-token-online-1
Pls contact us and your bonus points will be added to your account in the website for use
Email:sales@VVDIShop.com
Skype: VVDIfactory.com
Whatsapp: +86 13559259147
Then, add the item to cart, sign in to use your points
points-exchange-token-online-2
(before sign in)
points-exchange-token-online-3
(after sign in)
Bonus points have been used!
Note:
  1. if you don’t have enough bonus points, you should pay USD for the left by PayPal
  2. if points and shipment are 0 (zero) and you pay 0, the PayPal button will not be displayed!
points-exchange-token-online-4

Tip: How to get bonus points

Here’s the list of items coming with bonus points:
  1. Remote bonus points
ItemBonus Points you will have
Xhorse Wired Remote25
Xhorse Wireless Remote40
Xhorse Super Remote40
Xhorse Smart Key60
That is, if you buy Xhorse keys above, bonus points will come to you.

  1. VVDI MB bonus points
VVDI MB bonus points differ from that thru remotes.
200 MB bonus points = 1 token for VVDI MB Tool
The token can be used for online password calculation!

The bonus points can be used for:
– copy transponder 48 96 bit using mini key tool, vvdi keytool or vvdi2 (100 points is required for online calculation)
– OBD copy transponder 48 using vvdi2 (100 points is required for online calculation)
– generate Toyota H chip (100 points is required unless you use VVDI super chip)

Also, you can use your bonus points for some Xhorse tools or authorization in Xhorse App – SHOP, incl. tokens for VVDI MB Tool

VVDI MB No USB Connection Device Not Found Error Solution

Issues with VVDI MB Tool: No USB Connection – Device Not Found
Hi there Folks…..
Hope all doing well here.
Well my MB tool after couple years of good use and many smiles suddenly is giving me some sadness.
All was working fine. Suddenly now when I plug it in then VVDI MB Tool software says ” CANNOT FIND DEVICE”.
I tried another USB cable, another USB port, Another Laptop with Win7. Nothing nothing nothing.
Doesn’t even show a port in Device manager. I then tried FTDI prog to see if that detects it and nothing……..

When I connect my VVDi2 and VVDi prog with the same cables and ports etc and all those working fine.
My MB Tool only green light comes on and that’s it. I opened the casing and checked it and nothing seems physically damaged or blown. I resoldered the USB connector and tested the continuity with a tester and all show fine.
Seems the USB interface chip is dead.
I really feel sad as this tool is in daily use and I really rely on it every day. I would hate to go back to my old Ak500 or anything else.
(It’s got nothing to do with software update as the Upgrade kit also doesn’t detect it)

Answer on how to do FTDI check:
HI,
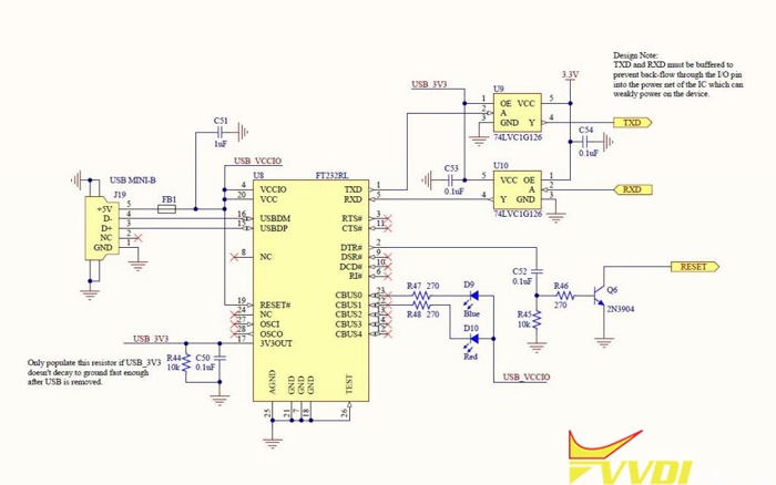
Detecting fault isn’t an easy task if you are not skilled with electronics (low level let’s call it), important thing for ftdi to work is to have supply 5v usually taken from usb (pin 20 vcc pin 19 reset), usb data lines D+D- to FTDI pins also should be check these go to pin 15 & 16, then RxD and TxD (pin1 & pin5) these should go to main MCU.
Check FTDI designs and see how VVDI has done the configuration.
Check connections with multi meter (could be usb connector faulty), some designs have 22ohm on data lines D+ & D- and also a 1K resistor for reset FTDI during insertion on PC so device is detected properly.
Hope this helps a bit concerning FTDI check, since you said Mprog (ftprog) doesn’t detect the FTDI properly…, worst case could be faulty FDTI due some static discharge.
Check Attached schematic VCC,GND, RESET TxD & RxD are important for you (this is a example of using FTDI in some circuit).
regards
vvdi-mb-no-usb-connection-1

Continue checking the fault:
Ok So at least I got some smiles back.
This machine does not have FTDI chip. I don’t know how it communicates… Maybe doesn’t need FTDI.
I measured voltages coming in from USB and on the closest component to the USB port I found that I had one pin with 5V and others nothing.
I opened up my VVDI2 and VVDI prog to compare and tested them and found that on the same component next to USB port I had one pin with 5v and other with 3v.
So I took the component from my VVDI prog as it’s the cheaper of the 2 to experiment with and moved it to my VVDI MB  and connected it up. Voila it works again. It appears in device manager and also software reads and everything working fine.
What component is it you may ask?
4 Pin SMD marked WR1. With some google searching, I find that it is PRTR5V0U2XESD Protection. Seems this is specifically designed to protect your device from any Surge from the USB port. This component acts like a fuse which will blow but prevent further damage caused by static / USB surge when connecting and disconnecting.
Cost of component is around $0.3 each or even less depends where you shop.
vvdi-mb-no-usb-connection-solution-1

vvdi-mb-no-usb-connection-solution-2 
Job is well done: 
You have done well, STM32F4xx if I’m not wrong VVDI use and this MCU has USB witch can run as Virtual COM Port Host (CDC Host), USB HID etc.
For test purpose only when you had noticed the fault even with removed ESD protection the device should be detected properly, but mounting a new esd protection is highly recommended.

Thanks to @obeids & @ficho (DK Veteran).

Condor Mini Drill Not Detect Error Solution

Problem:
When doing Xhorse Condor XC-mini self-test height level adjustment operation, condor gave an error “Fail: Drill Error Not Detected” when cutting keys.
Must init PDE for change probe or drill.
condor-mini-drill-not-detect-error-1

condor-mini-drill-not-detect-error-2

condor-mini-drill-not-detect-error-3

condor-mini-drill-not-detect-error-4
Solution:

Please do:
machine main page—self test—electrical conductivity measurement,
follow the screen instructions, take a video about testing result and send us the operation steps.
We’ll analyse and report the result to you.

VVDI2 Program Skoda Octavia MQB 2017 Key.

Topic: how to add one new key for Skoda Octavia MQB 2017 Remote Key via Xhorse VVDI2 & Xhorse MQB remote key XSMQB1EN.

This is Xhorse XSMQB1EN remote key with 3 buttons:
vvdi2-skoda-octivia-2017-mqb-1

vvdi2-skoda-octivia-2017-mqb-2
This is working original remote key:
vvdi2-skoda-octivia-2017-mqb-3

Insert the original remote key to ignition and turn on.
vvdi2-skoda-octivia-2017-mqb-4

Connect VVDI2 to Skoda Octavia via the OBD2 cable, open the VVDI2 software, click on “Diag” to read out VAG number, version, instrument type etc.
vvdi2-skoda-octivia-2017-mqb-5

Click on “Read IMMO data”.
Click on “Ok”.
vvdi2-skoda-octivia-2017-mqb-6

Choose login method 1, then “Next”.
vvdi2-skoda-octivia-2017-mqb-7

The dashboard is dark…Please read the 7 tips, and click on “OK”.
vvdi2-skoda-octivia-2017-mqb-8
vvdi2-skoda-octivia-2017-mqb-9
Click on “OK” to use “Reset Instrument” to active instrument after all the operation is finished.
vvdi2-skoda-octivia-2017-mqb-10

Click on “Save file”.
vvdi2-skoda-octivia-2017-mqb-11

Click on “Reset Instrument” until you can see “Reset success”.
Press “OK” to load immodata.
vvdi2-skoda-octivia-2017-mqb-12
vvdi2-skoda-octivia-2017-mqb-13
Select “Skoda”, then option 2 ” Make OEM key with “VVDI Proximity remote”.
Click on “Check working key position”.
Pull out the original key from the ignition, and input it into the VVDI2 programmer.
Select “Key 2.”.
Finally click on “Next”.
Click on “Yes”, then “Add key”, then “Yes”
vvdi2-skoda-octivia-2017-mqb-14
vvdi2-skoda-octivia-2017-mqb-15
vvdi2-skoda-octivia-2017-mqb-16

vvdi2-skoda-octivia-2017-mqb-17

vvdi2-skoda-octivia-2017-mqb-18

vvdi2-skoda-octivia-2017-mqb-19
Click on “No” to not save the synchronize data.
vvdi2-skoda-octivia-2017-mqb-20

Input MQB remote to VVDI2 programmer and continue. (“VVDI2 proximity remote” use VVDI2 transponder programmer -> prepare proximity remote” can prepare MQB remote).
vvdi2-skoda-octivia-2017-mqb-21
vvdi2-skoda-octivia-2017-mqb-22
Prepare dealer key success. Please learn the new dealer key to car.
vvdi2-skoda-octivia-2017-mqb-23

Click on “Add key” and get message ” you should backup EEPROM and immodata before learning key.”
vvdi2-skoda-octivia-2017-mqb-24
Input key number “2” then click on “Load immo data”.
Click on “Next”.
vvdi2-skoda-octivia-2017-mqb-25

Car has no keyless.
vvdi2-skoda-octivia-2017-mqb-26

Insert the dealer key into car and switch on for at least 2 seconds. the time for change key should smaller than 5 seconds. Press Okay button after all key is learned.
Then click on “OK”.
Start learning…
All keys successfully learned.
vvdi2-skoda-octivia-2017-mqb-27
vvdi2-skoda-octivia-2017-mqb-28
Test dealer key remote works or not.

Done.

Thanks to VVDI2 and the Xhorse MQB Remote key. They did a good job to add remote key for Skoda Octavia MQB 2017.